一、问题的提出
ChatGPT的横空出世改变了市场对于人工智能技术发展以及应用前景的认知,紧随其后的GPT-4更是让“人工智能产品是否取代人类工作”这一科幻小说式的问题成为社会焦点。尽管国内外市场早就存在类似的人工智能产品和应用(如智能客服、智能投顾等),但是现有的产品和应用大多依赖预设的业务流程完成单一且重复的工作内容。
与之相比,由OpenAI公司研发的ChatGPT则展现出更高的智能化水平:或是根据用户需求,完成部分代码编写;或是依据输入端的信息,自动生成具有一定情节和文笔的小说、诗歌;抑或是短时间内生成同质不重样的商业营销文案等。这些功能远远不是现有产品所能够比拟的,ChatGPT作为一款人工智能聊天机器人,即便无法保证输出结果的准确率,但其能够以最贴近人类思维和语言表达的方式呈现输出结果,并让用户对其输出结果深信不疑。
不过,ChatGPT作为人工智能技术的前沿应用,同样无法摆脱技术创新所同步产生的技术风险,其远超市场预期的功能让立法者和监管机构都产生了深刻的担忧。总结目前学界对于ChatGPT技术风险的评估与预测,风险类型大致包括数据安全、网络舆情威胁、算法歧视、个人信息泄露、知识产权侵权、诱发网络犯罪、技术垄断以及侵蚀教育体系等。
以网络舆情威胁为例,ChatGPT属于生成型预训练变换模型,能够基于事前的数据输入生成相应的文本信息,而一旦被应用于网络谣言信息的生成,则能够以完整的论证逻辑和贴近人类表达的形式迷惑用户群体,更加难以甄别网络谣言信息,并且这些信息能够实现规模化的“一键生成”。
不过,前述提及的技术风险大多还是停留于猜想和假设阶段,尚未实际发生,关于这些风险的发生概率同样未有定论。在此种背景下,不少学者基于前瞻性和预测性的立场,开始探讨ChatGPT应用的治理理论和监管模式。其中最为典型的一种观点是鉴于ChatGPT、GPT-4所展现出的强大功能及其潜在的巨大安全风险,主张通过专门的人工智能立法解决现阶段以及未来可能发生的技术风险,但却始终未能言明专门立法所需要解决的调整对象、基本原则以及责任体系等问题。
这种立法论主张在人工智能技术应用领域颇为常见,也确实能够在一定程度上实现预防风险和规范技术应用的治理目标。不过,面对人工智能技术风险,“风险立法论”是否属于当下最佳的治理方案仍存有疑义,更重要的是,人工智能产业尚处于发展阶段,过早地进行整体性的产业规范可能存在“超前规制”之嫌。因此,除了“风险立法论”之外,是否还存在解决ChatGPT背后新兴技术风险的其他治理方案显然成为目前值得审视的关键问题。
二、ChatGPT治理误区的澄清:全新风险尚未产生
(一)“新兴风险治理之必要”的理论不足与逻辑缺陷
以ChatGPT为代表的生成式人工智能技术确实产生了新型的社会治理风险,但新风险并不必然等于需要新立法,因为这些新风险本质上并没有彻底改变既有的法律关系,同样也没有突破现有法律规范的调整范围。以此为由要求在立法层面回应ChatGPT带来的新型风险存在三个层面的理论不足:
第一,以ChatGPT作为调整对象显然超出了法律的规范逻辑,换言之,特定的技术产品或服务难以归至法律的调整对象,法律也没有必要专门针对一项产品或服务作出具体规定。尽管在数字时代,法学研究方式和研究视角的创新对于解决新兴技术风险至关重要,但需要明确的是,法律的调整对象始终是以特定的法律关系为限,而不是某一项技术、业态乃至具体的应用产品。
倘若以合理恰当的方式应用生成式人工智能技术,并不会导致学者们所担忧的各类技术风险;相对地,生成式人工智能技术被应用于数据窃取、网络犯罪等活动,技术风险自然会接踵而至。因此,现行立法对于技术风险防范的重心仍然是具体的技术应用行为及其背后的行为主体,不能因为风险类型的“新”而将技术治理和法律规制两个概念予以混同。
第二,现有立法足以回应现阶段ChatGPT所产生的各类风险。风险立法论解决风险的前置性条件是现行立法无法预防和解决新兴风险,但现实情况是,生成式人工智能技术引发技术风险的作用逻辑并没有超过现行立法的调整范畴。近期公布的《生成式人工智能服务管理办法(征求意见稿)》并非完全是以新兴风险治理作为立法事由,而是为之后人工智能技术治理规则体系化进行制度积累。
如欧盟数据保护委员会在探讨了意大利数据保护机构针对ChaGPT服务所采取的执法活动后决定成立特别工作组,探索制定人工智能监管的通用政策。从算法推送、深度合成到生成式人工治理的立法举措来看,人工智能领域的立法思路是以领域化、场景化的技术应用为现实依据,重视各个应用模式下的法律关系变化,该征求意见稿的内容便是最好的例证:义务规范仍然是以既有的治理规则为内核,但规范逻辑却是将算法安全拆解为数据安全、算力资源安全、算法模型安全等诸多内容。
在数据安全领域,最受关注的风险类型是用户在输入涉及到商业秘密、个人隐私等数据之后,ChatGPT等将这些数据留存,增加数据泄露的风险。
同时,在国家安全层面,境外生成式人工智能产品可能成为核心数据和重要数据窃取的“隐秘出口”。即便ChatGPT的开发者是境外的Open AI公司,但是其业务活动可能出现《数据安全法》第2条所提及的“境外开展数据处理活动,且损害国家安全、公共利益或公民、组织合法权益的”情形,故而《数据安全法》所规定的数据跨境传输、数据安全审查等制度依然可以适用于该领域。
在网络犯罪领域,ChatGPT等产品并不会直接导致新型犯罪行为,而是属于“犯罪工具”,《刑法》足以预防和惩戒生成式人工智能技术滥用导致的犯罪行为。
第三,以风险立法论解决ChatGPT滥用产生的新型技术风险可能会陷入“技术规制法”的逻辑误区。审视近些年学者们所主张的“加速立法进程”“构建配套制度”等主张,有关法律回应技术风险的基本立场逐渐呈现“每一项新型技术都会导致新型风险,而新型风险需要全新的法律制度予以解决”之倾向。
诚然,《网络安全法》《数据安全法》等立法活动确实是数字时代网络法治体系建构的必然结果,但时至今日,无论是从网络安全和数据安全治理架构,还是从具体技术应用规范,我国网络法治体系已经全面涵盖各类技术风险。在此种背景下,继续强调以风险立法论解决技术风险显然会导致重复立法、超前立法等立法资源浪费的问题。
归根结底,ChatGPT的出现改变了人工智能产业格局,但并没有实质性变更该领域的法律关系。更确切地说,以新型风险作为立法基础的论证逻辑忽视了法律与技术之间从脱节状态到趋于稳定状态之间的变化,这种理论误区也与未来人工智能技术体系化立法的趋势格格不入,因为这些“新型”风险各自具有独立性,在逻辑上无法进行体系整合。
(二)误区成因:风险程度与风险类型的观念混淆
以风险立法论解决ChatGPT滥用技术风险并不是新近出现的学术思潮,而是伴随着人工智能、元宇宙、自动驾驶等新兴技术概念被频繁创设之后产生的,直接原因是内在体系趋于稳定的法律与高速迭代创新的技术实践之间产生脱节,部分学者在发现置于现行立法体系下无法预防这些技术风险乃至填补实际的经济损失后,基于“出现立法时未能预见的全新风险”作为特别立法的现实依据,以此解决各类技术风险。
当然,诸如网络安全漏洞治理、数据泄露风险预防、算法推荐服务行为规范等领域的立法活动是“风险立法论”在实践中的最佳典范,然而,并不是所有的立法活动均是以新型风险产生作为立法之必要事由,尤其是在人工智能技术风险治理领域。ChatGPT等生成式人工智能技术应用的相关风险评估本质上还是以潜在的技术滥用行为作为评估对象,并且从评估结果来看,这些技术风险在因果关系、权益侵害类型以及免责事由等方面表现出唯一性。
以最常提及的三类技术风险为例:在数据泄露风险层面,数据安全保护义务的履行主体依然是作为数据处理者的AI技术研发者或运营者,导致数据泄露的原因是研发者或运营者擅自收集用户输入的数据或未能采取恰当的数据安全技术保障措施。
在著作权侵权风险层面,以人工智能技术作为侵权主体或拟制为侵权主体明显与我国《民法典》所规定的“民事法律主体”范畴相悖,故而实际的责任主体仍然是AI技术的研发者或运营者。至于AI产品所采用的训练数据集合是否可能存在侵权风险,这一问题实际上在AIGC技术风险防范乃至算法应用治理领域早已有之,ChatGPT滥用导致的著作权侵权风险本质上还是属于已知风险的探讨范畴。
在加剧网络犯罪风险层面,ChatGPT终究只能作为实施犯罪行为的辅助工具,罪名的认定并不会因为行为人使用ChatGPT而发生变化,因为无论犯罪构成要件采用三要件说还是四要件说,ChatGPT仅仅是在“社会危害性”“情节轻重”等层面产生影响,并不会单独创造独立的罪名。
因此,基于ChatGPT滥用产生新型社会风险而主张立法规制难以自证其理,审视这些所谓的“新型社会风险”,风险立法论误区的成因在于部分学者误将技术风险程度的变化与技术风险类型的增加予以混淆。滥用ChatGPT的直接结果是加剧安全事件的发生概率或一旦发生之后的损害程度,本质上是对已有风险类型及其损害后果的程度提升,这也使得ChatGPT滥用风险的治理依据还是以《网络安全法》《数据安全法》《网络信息内容生态治理规定》《互联网信息服务算法推荐服务管理规定》等法律法规为核心。
通常而言,新型技术风险的认定是以新兴权益的侵害、异化的因果关系以及新型的法律关系为前置性要件,但ChatGPT滥用风险并未涉及到这些要件。并且与其他人工智能技术应用相比,ChatGPT滥用风险的特殊性主要表现为以近乎人类逻辑的方式解决问题,这种技术层面的特殊性与法律层面的风险特殊性不可相提并论,数据安全风险、网络犯罪风险等技术风险同样存在于深度合成应用、自动化算法推荐服务乃至智能客服、智能投顾等。
(三)ChatGPT风险治理的误区澄清:从“风险立法”到“体系立法”
否定风险立法论在ChatGPT风险治理领域的恰当性并不简单等同于完全否认立法在风险治理领域的重要作用,而是意在澄清三个立场:
一是看似人工智能产业已经取得实质性突破,但人工智能技术应用规范的条款体量、制度架构以及责任认定等均未具备满足单行法的立法需求,理想中的立法逻辑应当以技术应用分类机制为起点,补全各类人工智能技术应用的义务规范,在法律实施与技术应用趋于成熟稳定之后,再将这些义务规范予以整合,形成通用型的人工智能技术治理规则。
未来不同应用程序会选择接入类似ChatGPT的人工智能,进而提升工作效率和服务质量。这种“接口式”的业务模式恰恰说明ChatGPT滥用风险在生成逻辑上还是以具体应用场景为实际导向,而实践中我国也是分别针对算法推荐服务、深度合成算法等特定业务模式和应用场景颁布了《互联网信息服务深度合成管理规定》《互联网信息服务算法推荐服务管理规定》。
更重要的是,人工智能技术的迭代周期持续缩短,立法者也不可能精准预测到未来人工智能的技术形态,故而针对生成式人工智能应用进行规范的理由不是产生了新型技术风险,而是在目前的技术发展阶段需要通过场景化立法作为技术治理的过渡方案。
二是否定风险立法论不等于否定以单独的产业保障机制推动人工智能技术创新发展,这是因为风险治理与产业促进两种不同的立法导向对应着不同的立法内容。以风险治理为导向的单行立法更侧重研发者、使用者以及用户的禁止性义务,通过预设违法违规的技术滥用行为类型预防潜在的安全风险。以产业保障为导向的单行立法更侧重监管机构应当提供的产业保障政策和创新促进服务,如算力资源的统筹规划、配套数字基础设施的建设等。
三是否定以风险立法论意在重新厘清专门规范生成式人工智能技术应用的正当性基础。在过去大数据、云计算、区块链等信息技术风险治理活动中,确实满足了部分风险治理的需求,但其制度背景在于个人信息保护、数据安全等相关法律法规尚未制定,彼时的专门条款和单行立法是填补立法空白的最有效路径。
时至今日,人脸识别、深度合成、个性推荐等涉及到人工智能技术的行政法规、部门规章早已有之,针对生成式人工智能进行单行立法的理由应当包括两个方面:一是降低企业业务合规成本,细化既有义务的履行方式,提供更为明确的行为指引;二是现有的单行立法属于人工智能技术治理领域不可回避的“过渡方案”,在人工智能技术应用场景和应用方式相对固定的阶段,则需要将这些单行立法予以整合,形成数据、算法、算力等层面的基本原则。
总结而言,“风险立法论”这一治理误区始终是将一项单独的技术产品及其风险作为新型的治理对象,忽视了我国已有立法始终是以具体应用场景和应用方式为基础。从国外立法来看,立法者、监管机构均早已关注到人工智能的技术滥用风险,但始终迟迟未能推进人工智能领域的体系化立法,原因之一正是该项技术的更新迭代速度远超立法者预期。
欧盟委员会在2021年4月就发布了《关于制定人工智能统一规则》的立法提案,但经过数次讨论并形成该提案四个版本之后,才在2022年12月达成该提案最终版的折中草案。并且,其修订内容并没有尝试建构一个普适性的人工智能技术应用监管规则,而是按照对权益的风险程度将人工智能系统划分为“禁止、高风险和非高风险”三类,并在此基础上针对深度伪造、健康保险、军事防御等特定应用场景提出相应的监管要求。
因此,ChatGPT风险的治理逻辑更应当回归到框架性的治理理论和治理框架的建构,而非将同质性的技术风险僵硬地作为治理目标和治理需求。
三、ChatGPT现象背后的AI治理要素
(一)ChatGPT滥用风险治理的两种路径:科技伦理与科技立法
在有关人工智能技术风险治理领域,国内外学术观点存在明显差异:国外学者普遍倾向以科技伦理或者软法治理模式回应人工智能技术的不利影响,而国内学者则习惯于诉诸立法解决损害结果、发生概率均不确定的技术风险。造成这一现象的原因除了国内外法律制度环境在伦理规则层面的差异化定位之外,还表现为技术风险治理目标的差异性。
对于欧美学者而言,人工智能技术风险的关键点在于“算法黑箱”,虽然在技术领域存在“算法黑箱是一个伪命题”的说法,但是GPT-4所依赖的人工智能大型语言模型(LLM)则将以往公开透明的数据处理流程以及决策过程再度隐藏,“生成式AI的对话模型在技术系统内部的运作方式也不透明”。
在数字伦理学学者Floridi教授看来,ChatGPT所引发的问题在于人工智能技术正在将“权力”从决策结论的作出前置于对决策问题的控制,即“谁控制了问题,谁就控制了答案,谁控制了答案,谁就控制了现实”。在法律层面,这种控制能力恰恰是法律责任认定的关键环节:倘若用户滥用生成式人工智能产品,作为“问题的控制人”,显然应当对输出端的损害事实承担法律责任;倘若用户正常使用但因运营者的原因导致输出具有侵权风险的结构,那么此时的“问题的控制人”不再是用户,而是运营者。
前者自无争议,后者却因算法黑箱问题而存在法律因果关系中断的可能性。即便以“危险制造者”的定位作为运营者承担侵权责任的正当性依据,但也有可能会陷入“所有的技术风险都应当由技术研发者和运营者承担”的谬误之中。
而这正是部分国外学者希冀以科技伦理解决技术风险的原因之一,即法律干预技术创新风险的方式终究有限,而借由科技伦理可以从人工智能技术研发和应用之初就提出相应的监管要求,可以灵活地适用于不同场景、不同业态下的人工智能应用,不至于阻碍人工智能产业的技术创新,并且这种科技伦理也可通过义务性条款从纯粹的道德规范转变为具有强制效力的法定义务。
对于国内学者而言,单纯的道德规范因缺乏强制性而无法确保企业履行法定义务,故而更倾向于将科技伦理规则视为算法安全审计机制的组成部分,这也是部分学者所主张的“软法之治”。这种治理观点似乎与国外学者殊途同归,但不同的是,科技伦理规则不过是ChatGPT风险治理的路径之一,实际的治理理论重心仍然是研发者与运营者的义务内容,而国外学者则将科技伦理规则作为ChatGPT风险治理的核心路径,意图建构更为长远的行业监管标准。
这两种治理路径实际上反映了国内外对于人工智能产业的两种监管立场:国外通过科技伦理规则意图为技术创新和产业发展预留探索空间,国内则通过强制性规范在事前阶段预防难以事后救济的技术风险,并通过义务规范明确技术应用的合法性边界,以此实现产业发展的良性引导。
客观而言,两种治理路径之间的差异仅仅表现为科技伦理与科技立法孰者优先。在科技伦理无力回应日趋显著的技术风险时,美国国会先后提出《人工智能政府法案》(Artificial Intelligence Government Act)、《国家人工智能倡议法案》(National Artificial Intelligence Initiative Act)、《生成人工智能网络安全法案》(Generating Artificial Intelligence Networking SecurityAct)等立法提案,欧盟则试图尝试制定欧盟单一数字市场层面的人工智能法案。
相对地,我国在制定算法推荐服务、个人信息保护、深度合成算法等相关法律法规的过程中,立法者也逐渐注意到科技伦理以基本原则的形式在立法文件中的功能作用,如何细化科技伦理的具体内容和特殊定位也成为了当下人工智能技术风险治理的重要议题之一。
(二)科技伦理在ChatGPT风险治理领域的功能定位
ChatGPT以及GPT-4的技术创新对现有立法调整技术滥用风险提出了新的挑战,但立法者不可能总在技术创新之处就创设具有预见性的义务规范,而以公平正义等法律价值为核心的科技伦理则能够以行业规范的形式约束研发者以更为合理的方式进行技术应用。
我国《互联网信息服务算法推荐管理规定》第7条就提及了服务提供者应当建立健全科技伦理审查机制,但对于科技伦理的基本内涵以及重点审查事项却未能予以明确,这也是科技伦理在风险治理领域的理论困局:倘若以笼统宽泛的法律价值作为基本内容,科技伦理则缺乏必要的可操作性,且与一般的伦理规则并无本质区别;倘若以具体明确的价值标准作为基本内容,科技伦理则会丧失应对未来不可预见技术风险的灵活适用性。
事实上,在人工智能发展初期,国外就已经开始了科技伦理规则的探索,如欧盟议会法律事务委员会(JURI)2016年5月发布《就机器人民事法律规则向欧盟委员会提出立法建议的报告草案》(Draft Report with Recommendations to the Commission on Civil LawRules on Robotics),主张欧盟委员会应当尽早对人工智能技术风险进行评估。欧洲经济与社会委员会(EESC)则在2017年5月发布关于AI的意见,认为应当制定AI伦理规范和监控认证的标准系统。
彼时的欧盟委员会并未对此作出过多的回应,但随着深度合成等人工智能产品展现出越发强大的功能,欧盟选择在2019年4月发布《可信AI伦理指南》(Ethics Guidelines for Trustworthy AI)和《算法责任与透明治理框架》(A governance framework for algorithmic accountability and transparency)。
其中,《可信AI伦理指南》将“尊重人类自主性”“预防损害原则”“公平原则”以及“可解释原则”作为可信AI应当遵循的科技伦理原则,但这些原则并非是单纯的伦理要求,欧盟在该指南中还以“人类的能动性和监督”“技术稳健型和安全”“隐私和数据治理”“透明性”“多样性、非歧视性和公平”“社会和环境福祉”以及“问责制”七项关键内容作为企业履行伦理规则的具体要求。
如“透明性”要求企业不仅能够确保AI决策过程和结果的可追溯性,训练算法模型的数据集合同样应当具备可追溯性。此外,该指南还提出了涉及从数据收集、初始设计阶段以及信息系统开发、算法模型训练以及实际应用模式等多个环节的可信AI评估流程。
由此观之,欧盟的人工智能科技伦理治理模式并不是单纯停留于简单的伦理倡议,而是借由“基本原则—关键事项—可信AI评估”这一架构将科技伦理作为监管标准之一,即便不具有强制效力,也能够使监管机构的执法活动成为企业业务合规的重点内容。
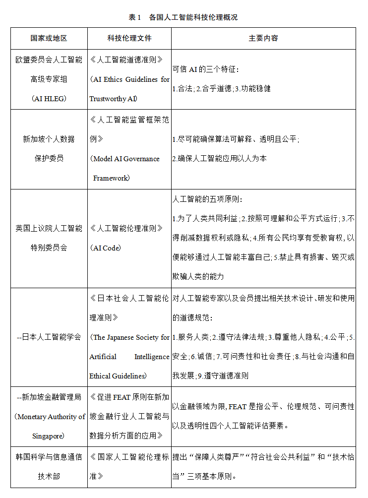
此外,面对ChatGPT等人工智能应用产生的新兴技术风险,域外各国也纷纷开启了科技伦理治理路径(参见下表),其内容在伦理目标层面具有相似性,均是以公共利益和人类尊严为基础,不过部分国家囿于技术创新的考量,仅仅是在伦理规范层面提出相应的道德标准。
我国也在2022年3月发布《关于加强科技伦理治理的意见》,并将“增进人类福祉”“尊重生命权利”“坚持公平公正”“合理控制风险”“保持公开透明”作为五项核心原则,并提出建立科技伦理审查和监管制度。从现行立法体系来看,此种科技伦理治理模式在法治层面的转化路径或可比照域外模式,借由法律解释、行业标准的方式转化为具体的业务评估流程,以此增强科技伦理在人工智能技术风险治理的实际效果。

(三)治理框架下科技伦理的转化:算法安全原则
在人工智能领域,科技伦理的功能定位显然不能仅以生成道德规范或职业道德为限,更应当与我国现行立法予以体系化衔接,将社会公共利益、尊重人类尊严等基本内容转化为人工智能技术风险的治理原则与治理体系。《民法典》《刑法》等法律的基本原则因其包含了公平正义等法律价值,毋庸置疑地可以适用于生成型人工智能技术领域。
不过,这种基本原则也因为内涵的笼统抽象和缺乏行业针对性,难以直接作用于人工智能领域。因此,首先需要明确的是专门适用于人工智能技术治理领域的科技伦理内容以及该项科技伦理与现有规则的衔接路径。
比较国内外人工智能治理模式,或是嵌套数据安全保护制度,要求服务提供者对算法输入端的数据以及训练数据集合承担数据安全保障义务,或是直接以算法应用行为作为治理对象,明确人工智能所依赖的算法模型不应当以侵害用户合法权益为代表,抑或是以信息系统安全为治理目标,要求人工智能信息系统满足网络安全保障的基本要求。
尽管这些具体治理路径存在差异性,但均强调了“算法安全”这一科技伦理内涵,这与我国《互联网信息服务算法推荐服务管理规定》第7条规定的“算法安全主体责任”相契合。需要说明的是,科技伦理层面和法律层面的“算法安全”具有一定的差异性:广义解释科技伦理层面的“算法安全原则”是指,算法的研发与应用不应当对人类尊严和基本权利造成威胁或实质性损害,具体包含技术安全原则、算力资源安全原则和个体权利保障原则三项内容。
技术安全原则是指依赖算法的信息系统应当满足应用场景和相关行业的技术安全标准,具备及时修复安全漏洞和功能恢复的技能能力。算力资源安全原则是指在推动人工智能和算法技术创新的过程中应当合理分配和使用算力资源,不得以不恰当的方式限制他人合理使用算力资源。个体权利保障原则是指算法应用的方式不应当造成个体权利的减损,不得侵害人类尊严和自由。
与伦理层面强调“技术”“算力”和“权利”三个层面的安全状态相比,法律层面的算法安全主体责任则是指向更为具体的法律责任。进一步而言,法律层面的算法安全主要包括算法透明义务、算法公平义务、算法知情义务、数据安全保障义务以及技术安全保障义务等内容,而这些义务的设置归根结底是促成两种立法目标的实现:
一是保障个体的合法权益,禁止人工智能和算法技术应用以自动化推送、深度合成乃至用户画像等形式降低个体权利的保障水平。二是预防算法滥用风险的发生,借由事前的义务履行达成技术风险的安全评估效果,从内部管理制度、安全漏洞以及监测预警等制度剔除或降低潜在的风险要素。
两相比较之下,人工智能领域的科技伦理应当是以算法安全原则的形式存在。原因在于所谓的“算法安全”正如前文所提及的一种理想化的人工智能技术应用状态,并非狭义上的技术安全和“零风险”,而是一种类似欧盟模式的“可信”状态,即技术风险的有效预防和个体权利的全面保障。在此种“算法安全”科技伦理内涵的基础上,更需要在制度层面提供能够与之衔接的实施机制,以此达成风险预防、权利保障这一相同目标。
四、ChatGPT现象背后的AI治理框架:以安全风险评估为框架
(一)算法安全原则与算法安全责任体系的衔接
在人工智能领域,科技伦理层面算法安全原则提供的是一种原则性行为指引,立法者并不可能事无巨细地预见到所有可能的技术创新路径,故而需要算法安全原则在人工智能技术应用领域进行宽泛意义上的风险预防。当然,这种风险预防功能的实现还是以技术研发阶段和应用部署阶段的行业规范或者行业惯例为依托,并不具有直接的法律效力,在科技伦理与科技立法之间,仍然需要以风险预防作为衔接要件,将科技伦理层面算法安全原则转换为具体的算法安全保障义务。
鉴于我国网络安全治理是以事前的安全风险评估并采取相应的安全保障措施为基本逻辑,故而不妨考虑借由算法安全评估机制容纳算法安全原则的基本内容,既不至于在人工智能技术尚处高速创新阶段过早地设置禁止性条款,也能够保障人工智能技术滥用风险得以通过具体的风险评估事项予以最大程度地缓解。
美国国家电信和信息管理局(NTIA)已经开始探索用以支撑人工智能审计、评估、认证和其他机制建构的政策举措,并将构建可信人工智能系统作为目标。具体而言,以算法安全评估机制作为算法安全原则与算法安全责任体系的衔接路径,其可行性主要表现为三个方面:
一是科技伦理与主体责任在治理方式上具有一致性,两者均是以风险预防与应对作为作用机制。科技伦理层面的技术风险预防更强调的是法益层面的人格尊严与基本权利,人工智能技术的研发过程以及应用方式不应当限制人类的自由发展。主体责任的设置则是面向更为具体的风险因子,算法审计、算法公示与说明、算法公平等相关义务对应的是算法滥用风险、侵害用户知情权和公平交易权等技术风险与侵权风险。
但是,无论是算法安全原则,还是主体责任体系,所能够分散的风险范围和程度受到自身治理模式的限制,通过设置算法安全评估框架可以在全流程风险治理层面实现更为有效的风险预防效果。
二是以算法安全评估机制衔接算法安全原则与算法安全责任体系具有可操作性。从现阶段来看,ChatGPT的技术迭代并不止于GPT-4,可以合理预见未来更为强大的GPT-5出现,故而过早增设具体义务或者增加专门条款可能并不是一个理想方案。
算法安全评估机制所包含的评估逻辑既包括义务主体是否履行法定义务,还包括义务主体的行为方式是否符合算法安全的一般要求。即便出现了现行立法无法涵盖的新型技术风险,也可通过伦理风险评估逻辑予以分散。更重要的是,该类评估逻辑被内嵌至算法安全评估机制并转化为广义上的算法安全保障义务,义务主体怠于履行伦理风险评估则会当然地承担法律责任。
三是算法安全评估机制是以安全风险评估为正当性基础,能够与《网络安全法》《数据安全法》中提及的网络安全风险评估和数据安全评估机制形成体系化关系,《国家安全法》中“总体安全观”之内涵得以适当拓展。
一方面,网络安全与算法安全属于两个截然不同的治理目标,算法安全强调的是人工智能应用(个体产品)的技术安全,而网络安全则强调全局性网络通信功能稳定与保密,以及能够在受到网络攻击之后快速恢复基础功能的能力。因此,网络安全的实现实际上需要个体层面的算法安全保障。
另一方面,数据安全与算法安全属于部分内容交叉重叠的关系。在探讨人工智能技术风险的过程中,学者们最常担忧的是算法训练数据集合和输入数据的安全性,这一层面的算法安全实际上就是数据安全中的“以最小必要的方式收集数据”和“以安全可靠的方式存储数据”两项内容。同样地,算法安全的实现意味着在算法应用环节的数据安全目标业已达成,但是其他环节的数据安全保障义务并不能视为已经履行完毕。
(二)算法安全评估机制的建构
全国信息安全标准化技术委员会在2021年8月就已经公布了《信息安全技术机器学习算法安全评估规范(征求意见稿)》,用以明确相关企业针对算法安全的技术性评估指标,包括保密性、完整性、可用性、可控性、鲁棒性、隐私性等技术属性,并按照业务流程将安全风险归类为算法、数据和环境三个层面。不过由于该征求意见稿属于技术标准,故而风险评估流程和评估事项仍然是以技术性指标为主,并未专门提及科技伦理层面的算法安全内容。
此外,科技部在2023年4月也发布了《科技伦理审查办法(试行)(征求意见稿)》,但该办法所建构的科技伦理审查机制是基于审查委员会独立机构的第三方评估和审查,也未曾涉及到企业自身的评估事项和评估流程。而中国电子技术标准化研究院则在同月发布了《人工智能伦理治理标准化指南》,围绕人工智能全生命周期,从数据、算法、系统(决策方式)和人为因素等四个方面识别伦理风险来源。
鉴于此种制度现状,算法安全评估机制的建构路径应当包含自评估和他评估两个层面的内容,他评估包括科技伦理审查、国家安全审查等现有审查和评估机制,达成风险预防的外部控制效果,而自评估则是我国下一阶段所要重点明确的内容。除了以行业技术标准、算法安全主体责任为关键内容之外,还需要将算法安全原则转变为具体的评估标准和评估流程,达成技术、伦理和法律三个层面的风险自控框架。
需要澄清的是,算法安全评估机制实际上是一个具有动态性、场景化和灵活性的评估模式,重要的不是义务主体是否按部就班地履行所有的评估流程,而是义务主体是否采用了符合安全风险控制的评估措施。换言之,在制度层面,更建议以法律解释的方式判断义务主体使用人工智能技术的行为是否符合伦理与法律两个层面的算法安全概念。
不过,从全流程风险控制逻辑来看,义务主体的算法安全评估机制至少应当包含从研发过程、使用实例到系统维护更新等各个环节的风险评估,或可考虑按照下列五个环节进行算法安全风险评估:

第一,对人工智能技术应用实例进行定义,明确人工智能信息系统的技术架构、部署场景、运行环境、操作权限等事项。在实践中,安全风险的存在形式以及作用机制受到诸多因素的影响,在进行系统性风险评估之前,首先需要明确的是人工智能技术具体的应用环境和应用场景,以便为之后的风险评估流程指引潜在的风险因子。这里的“应用实例”包括“描述应用实例的用途”“人工智能技术应用的具体场景”“人工智能信息系统及其子系统、接口、应用程序、安全性等”。
第二,明确人工智能信息系统和应用模式的评估边界。安全风险的评估不仅仅是针对特定个体的风险水平评估,也是针对特定信息系统、特定客体的风险水平评估。倘若要求义务主体对人工智能技术应用的所有事项和所有系统进行评估,那么这与现行的网络安全审查、数据安全审查并无本质区别,更何况这些安全审查同样存在清晰的审查边界。
这里的“评估边界”是指“人工智能研发机构独立应用”“接口式合作的人工智能技术应用”以及“公共领域人工智能技术应用”等应用路径。因为在自评估流程,评估事项、评估流程以及风险分析需要结合是否存在第三方业务合作以及是否应用于公共服务领域而有所差异。如果第三方所提供的信息服务涉及到人工智能系统的核心组件,那么对于第三方的风险评估将会成为算法安全评估的重点内容。如果第三方仅仅是以提供训练数据集合、算法安全检测等服务模式进行业务合作,那么算法安全评估仅需涉及到数据来源合法、具备相应检测资质等单一事项即可。
第三,明确技术风险预防和分散的安全需求。科技伦理层面的算法安全原则得不到广泛重视的一个客观原因是其内涵和外延相对宽泛,难以成为具体的义务履行标准。因此,在算法安全评估流程中,需要将算法安全原则转化为一般层面的安全需求和业务层面的安全标准。后者由强制性义务和安全技术标准予以明确即可,而前者则需要基于前两个环节的“场景限定”进行细化,也就是从人工智能信息系统元素和业务连接元素明确安全需求。
一是在用户设备层面,义务主体需要对用户设备(尤其是智能设备)的安全风险、安全漏洞进行事前评估,明确企业设备管理框架下端点安全的基本目标。
二是在接口开放层面,义务主体需要对使用其接口的第三方进行场景评估,即预评估是否存在不适合开放的行业应用场景,同时还需要评估接口层面可能存在的数据安全风险。
三是在网络运行环境层面,明确人工智能信息系统的用户身份认证、数据传输、用户数据管理、安全管理业务流程等基本功能的安全水平,尤其是对人工智能信息系统所处的网络运行环境、系统集成环境进行安全需求分析。
第四,评估数据、算法以及基础设施安全风险威胁和实际风险水平。在数据安全风险层面,评估范围仅以算法模型与人工智能系统功能实现需要的数据集合为限,重点评估数据存储环节的风险水平,可将《个人信息保护法》《数据安全法》中的基本原则和法定义务履行作为风险水平和实际控制效果的评估标准。
在算法模型安全层面,重点评估事项包括训练数据集合是否被污染、算法模型是否可以解释、算法决策结果是否会影响到实际权利、算法模型是否存在安全漏洞、算法模型的创设目标和应用场景是否违背社会科技伦理规范等事项。在基础设施安全层面,评估事项包括网络运行环境是否安全,算力基础设施的安全性、稳定性以及弹性,系统组件是否安全可靠,操作权限是否存在安全可靠等,具体的评估标准则可按照相关行业技术标准进行量化评估。
第五,评估内部安全管理制度的实施情况。上个环节主要评估的是信息系统层面的安全风险,而该环节则是为了尽可能消除具有人为因素的风险事件。
一是评估内部研发人员、管理人员的科技伦理认知水平和职业道德,判断私自篡改信息系统后台数据、擅自携带用户数据等风险事件的可能性;
二是评估内部管理制度的实施情况和实施效果,这里的“内部管理制度”主要包括信息系统访问权限、后台数据保密流程、科技伦理自审查、安全责任人、系统安全内测、应急响应机制、安全整改机制等内容;
三是评估风险评估必要性,除了定期风险评估之外,还需要对算法安全评估流程的合理性进行改良,确保风险自评估事项能够与人工智能技术创新前沿保持同步发展。
结语
科技创新迭代周期正在持续缩短,相应的技术风险类型同样发生变化。面对ChatGPT等人工智能产业创新实践,“风险立法论”虽然可以一劳永逸地解决当下以及未来可能导致的侵权事件,但“因风险而立法”并非是现阶段人工智能技术风险治理的正当性基础,这种逻辑只会让立法陷入“一个技术创新对应新型风险,新型风险对应一次专门立法”的误区。
在我国人工智能法治体系步入新阶段的当下,“更迫切的治理需求是如何引导企业、个人合理使用人工智能技术及其产品。”事实上,我国也越发重视科技伦理理论和科技伦理审查机制的功能定位,背后的原因也是为了平衡技术创新与风险预防之间的内在冲突。
在数字时代,技术风险早已无法按照过去观念中的技术升级、漏洞补丁等方式予以预防和化解,同样也不是单纯仅以义务性规范即可完成行业层面的风险可控,而是需要转型至包含科技伦理、义务规范以及技术标准等内容的风险治理框架之下,从应用场景、系统环境、内部管理流程、技术可靠性等多个方面进行全面的风险评估。
本文来自微信公众号:Internet Law Review(ID:Internet-law-review),原载于《荆楚法学》2023年第3期,作者:赵精武(北京航空航天大学法学院副教授)