产品详情
描述:
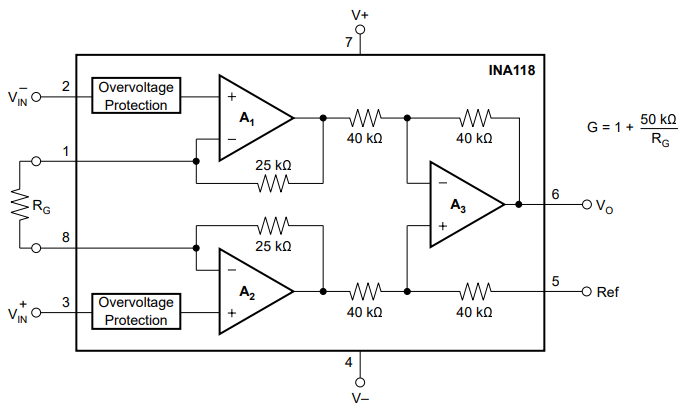
INA118 是一款低功耗通用仪表放大器,可提供出色的精度。多功能的三运算放大器设计和小尺寸使该器件成为各种应用的绝佳选择。电流反馈输入电路提供宽带宽,即使在高增益(G = 100 时为 70 kHz)时也是如此。
单个外部电阻器可设置 1 至 10000 之间的任何增益。内部输入保护可承受高达 ±40 V 的电压而不会损坏。
INA118 经过激光调整,可实现低失调电压 (50μV)、漂移 (0.5μV/°C) 和高共模抑制(G = 1000 时为 110dB)。INA118 采用低至 ±2.25V 的电源供电,静态电流仅为 350μA,使该器件成为电池供电系统的绝佳选择。
INA118 采用 8 引脚塑料 DIP 和 SO-8 表面贴装封装,额定温度范围为 –40°C 至 +85°C。
升级后的INA818在相同的静态电流下提供更低的输入级失调电压(最大值 35μV)、更低的输入偏置电流(最大值 0.5nA)和更低的噪声(8nV/√Hz ) 。有关德州仪器 (TI) 的ADC12048CIV精选精密仪表放大器,请参阅设备比较表。
特性:
●该器件的更新版本现已推出:INA818
●低失调电压:50μV,最大值
●低漂移:0.5 μV/°C,最大值
●低输入偏置电流:5nA,最大值
●高 CMR:110 dB,最小值
●输入保护为 ±40 V
●宽电源范围:±2.25 至 ±18 V
●低静态电流:350μA
●封装:8 引脚塑料 DIP、SO-8
应用:
●温度变送器
●磅秤
●心电图(ECG)
●模拟输入模块
●数据采集(DAQ)
参数:
通道数 (#):1
对比(最大值)(V):36
Vs(最小值)(V):2.7
输入偏移(+/-)(最大)(uV):50
增益(最小值)(V/V):1
增益(最大)(V/V):10000
1 kHz 时的噪声(典型值)(nV/rt (Hz)):10
特征:过压保护
共模抑制比(最小值)(分贝):110
输入失调漂移 (+/-)(最大值)(uV/C):0.5
输入偏置电流 (+/-)(最大值)(nA):5
Iq(典型值)(毫安):0.35
最小增益时的带宽(典型值)(MHz):0.8
增益误差 (+/-)(最大)(%):0.5
工作温度范围(℃):-40 至 85
类型:电阻器
输出摆幅余量(至负电源)(典型值)(V):0.2
输出摆幅余量(至正电源)(典型值)(V):-0.8
输入共模余量(至负电源)(典型值)(V):0.95
输入共模裕量(至正电源)(典型值)(V):-0.65
噪声为 0.1 Hz-10 Hz(典型值)(uVpp):0.28
增益非线性度 (+/-) (Max) (%):0.002
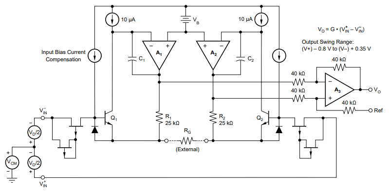
◆INA118简化示意图

◆INA118功能框图
