产品详情
描述:
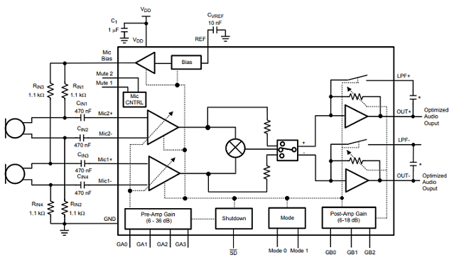
LMV1091 是一款全模拟双差分输入、差分输出、AD5162BRMZ50麦克风阵列放大器,旨在降低背景噪声,同时在语音通信应用中提供卓越的语音清晰度。
LMV1091 保留距离麦克风 4 厘米以内的近场语音信号,同时抑制距离麦克风超过 50 厘米的远场噪声。在正确配置和使用 ±0.5dB 匹配的微型扬声器中,可实现高达 20dB 的远场抑制。
作为 Powerwise 节能解决方案系列的一部分,LMV1091 仅消耗 600μA 的电源电流,与功耗超过 10 倍的 DSP 解决方案相比,提供了卓越的性能。
双麦克风输入和处理后的信号输出是差分的,以提供出色的抗噪性。麦克风通过内部低噪声偏置电源进行偏置。
特性:
●不损失语音清晰度
●低功耗
●关机功能
●不增加处理延迟
●差分输出
●可调 12 - 54dB 增益
●出色的射频抗扰度
●采用 25 凸点 DSBGA 封装
主要规格:
●电气远场噪声抑制(FFNS E,f = 1kHz):34dB(典型值)
●信噪比E:26dB(典型值)
●电源电压:2.7V 至 5.5V
●供电电流:600μA(典型值)
●待机电流:0.1μA(典型值)
●信噪比(语音频段):65dB(典型值)
●总谐波失真 + 噪声:0.1%(典型值)
●PSRR (217Hz):99dB(典型值)
应用:
●移动耳机
●移动和手持双向收音机
●蓝牙和其他供电耳机
●手持语音话筒
参数:
增益范围 (dB):36分贝
电源 (Typ) (V):2.7V 至 5.5V
Iq (典型值) (mA):0.6
接口类型:模拟
工作温度范围(℃):-40 至 85
◆LMV1091系统图

◆LMV1091典型应用

◆LMV1091的简化框图
